投资者关系
首页 > 合规
   
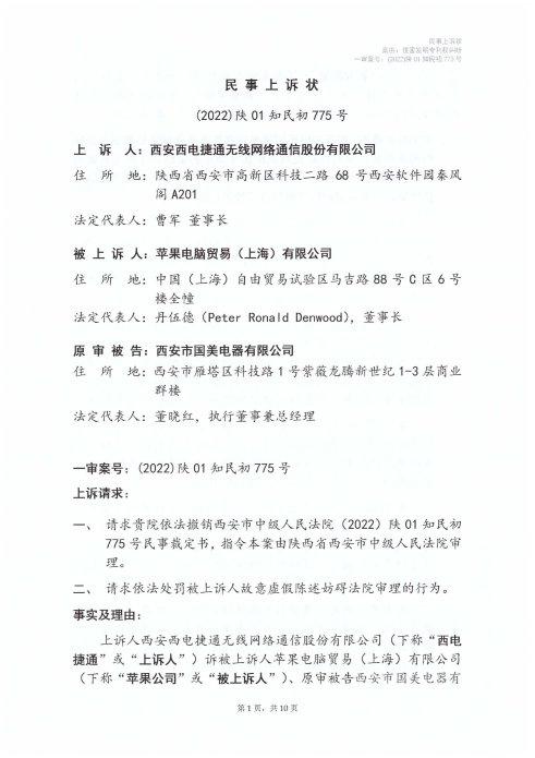
西电捷通就西电捷通诉苹果标准必要专利侵权案管辖异议一审裁定(2022)陕01知民初775号的上诉状原文
西电捷通 发布时间:2024-10-31 17:48:38

※基于西安西电捷通无线网络通信股份有限公司合规指南,公开以下涉西电捷通标准必要专利的判决、裁定等法律文书。

 

点击阅读 西电捷通诉苹果标准必要专利侵权案司法文书(2022)陕01知民初775号、(2024)最高法知民辖终141号

 





















 

 

如需转载,请注明出处。
 
新闻与活动
了解更多
我们的观点
了解更多
 
联系我们 法律声明 隐私政策 网站地图            版权所有© 2024 西电捷通      陕公网安备61019002000224号 陕ICP备12000679号-4